欢迎访问湖南迈尔思环保科技有限公司!

|

|

专注于废气治理全过程设备的研发与智造

为客户提供一站式服务

联系方式

18175620667

栏目分类

咨询热线

18175620667

生态环境部定调2026年碳市场重点工作,石化、化工等6个行业要做好准备

2026年2月9日,生态环境部发布《关于做好2026年全国碳排放权交易市场有关工作的通知》(环办气候函〔2026〕32号),标志着今年碳市场工作部署的正式落地。

发电、钢铁、铝冶炼、水泥等行业迎来更规范的排放管理,数据管理、配额清缴流程更加清晰。下一批纳入全国碳市场的行业也需要做好准备工作,以衔接碳市场的全面扩容。

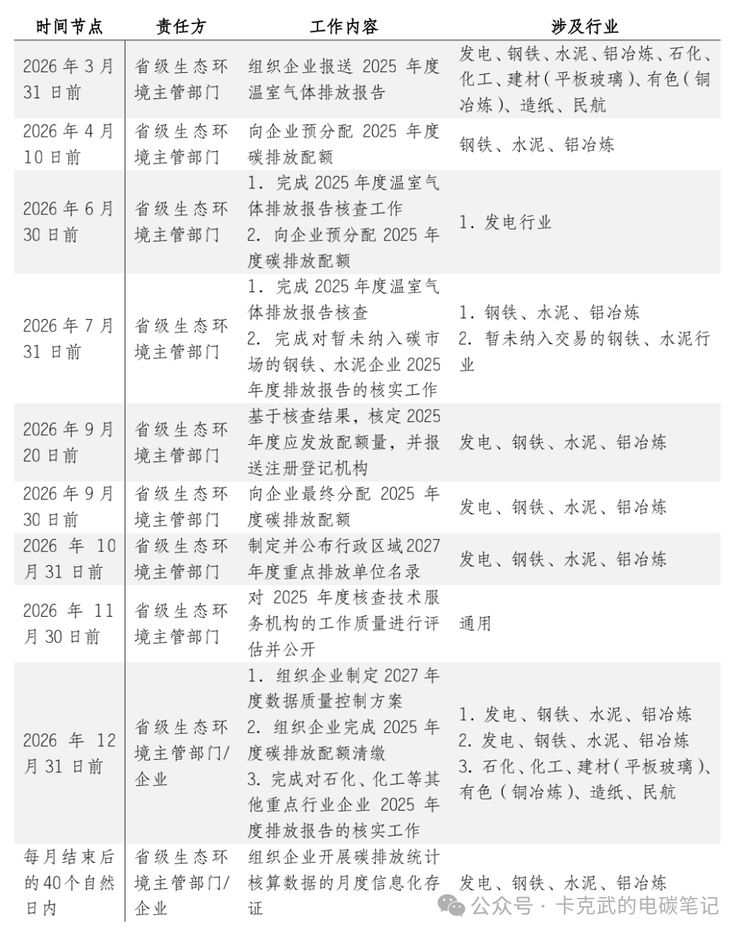
我们也把《通知》提及的今年重点工作的时间节点进行了梳理附在文末,供大家参考。

《通知》的核心目的是什么?

为统筹做好2026年全国碳市场管理工作,确保市场健康平稳运行,对发电、钢铁、水泥、铝冶炼等重点行业的排放单位名录管理、数据质量、配额分配与清缴等工作,以及其他待纳入行业(如石化、化工、民航等)的排放报告管理,提出了明确的具体要求和时间表。

哪些行业即将纳入全国碳市场?

我们先简单回顾下去年8月《中共中央办公厅 国务院办公厅关于推进绿色低碳转型加强全国碳市场建设的意见》。《意见》明确:


“到2027年,全国碳排放权交易市场基本覆盖工业领域主要排放行业,全国温室气体自愿减排交易市场实现重点领域全覆盖。”


在这篇文章中(事关全国碳市场-中办、国办重磅文件解读)我们对《意见》进行了解读,欢迎浏览。


2027年是个目标年,现阶段全国碳市场仅纳入了发电、钢铁、铝冶炼、水泥四个行业。本次《通知》则将2026年前期的准备工作一下扩展至6个增量行业,包括:石化、化工、建材(平板玻璃)、有色(铜冶炼)、造纸、民航。

对于上述几个行业,今年上半年是个比较关键的窗口期,需要做的准备工作以及相关时间节点见文末附表。

《通知》在数据管理方面有哪些关键措施?

文件强调了数据质量是碳市场的生命线,关键措施包括:

①制定数据质量控制方案:要求企业提前制定年度数据管理计划。②月度信息化存证:新增了月度存证的要求,大大加强了数据监管的时效性和可追溯性。③年度报告与核查:延续了年度排放报告报送和由省级主管部门组织第三方机构进行严格核查的流程。④评估核查机构:对承担核查工作的技术服务机构本身也要进行评估并公开结果,确保核查质量。配额的分配和清缴流程具体是?

共分三步:

一是预分配:在年度核查完成前,先向企业预发放一部分配额,以保障市场流动性。

二是核定与最终分配:基于核查结果,核定每个企业的最终应得配额,并在注册登记系统完成登记。

三是清缴(履约):要求企业在年底前,清缴与其实际排放量相等的配额,完成履约责任。

关键时间节点是?

见下表


上一篇: 再谈“固废十条”!中小微环保企业如何抓住2026年固废治理新机遇 下一篇: 有机废气治理RTO工艺设计要点总结
温馨提示: 本网站需输入密码才可访问
密码错误, 请重新输入!